本文
6 自動車運転免許技能試験に提供される自動車に対する減免
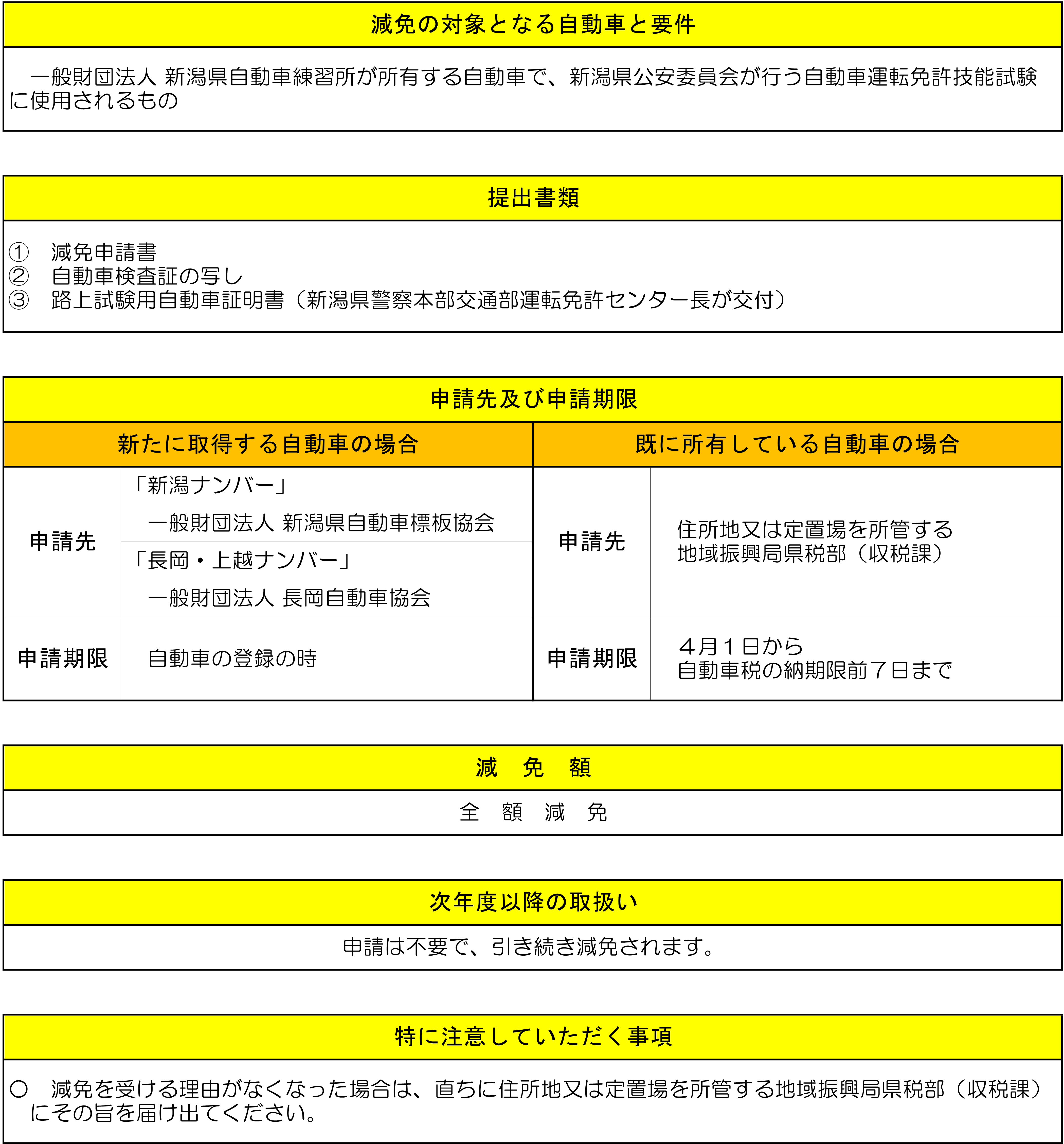
減免の概要等
一般財団法人新潟県自動車練習所が所有する自動車運転免許試験用自動車に対する自動車税の減免です。
※令和5年1月以降に電子車検証が交付された自動車について、減免申請をされる場合は、「電子車検証」と併せて「自動車検査証記録事項」の提示(写しの場合は提出)が必要となります。(詳しくはこちら)
減免の対象となる自動車と要件等

減免申請書のダウンロードはこちら [PDFファイル/101KB]
お問い合わせ先
PDF形式のファイルをご覧いただく場合には、Adobe社が提供するAdobe Readerが必要です。
Adobe Readerをお持ちでない方は、バナーのリンク先からダウンロードしてください。(無料)
Adobe Readerをお持ちでない方は、バナーのリンク先からダウンロードしてください。(無料)







